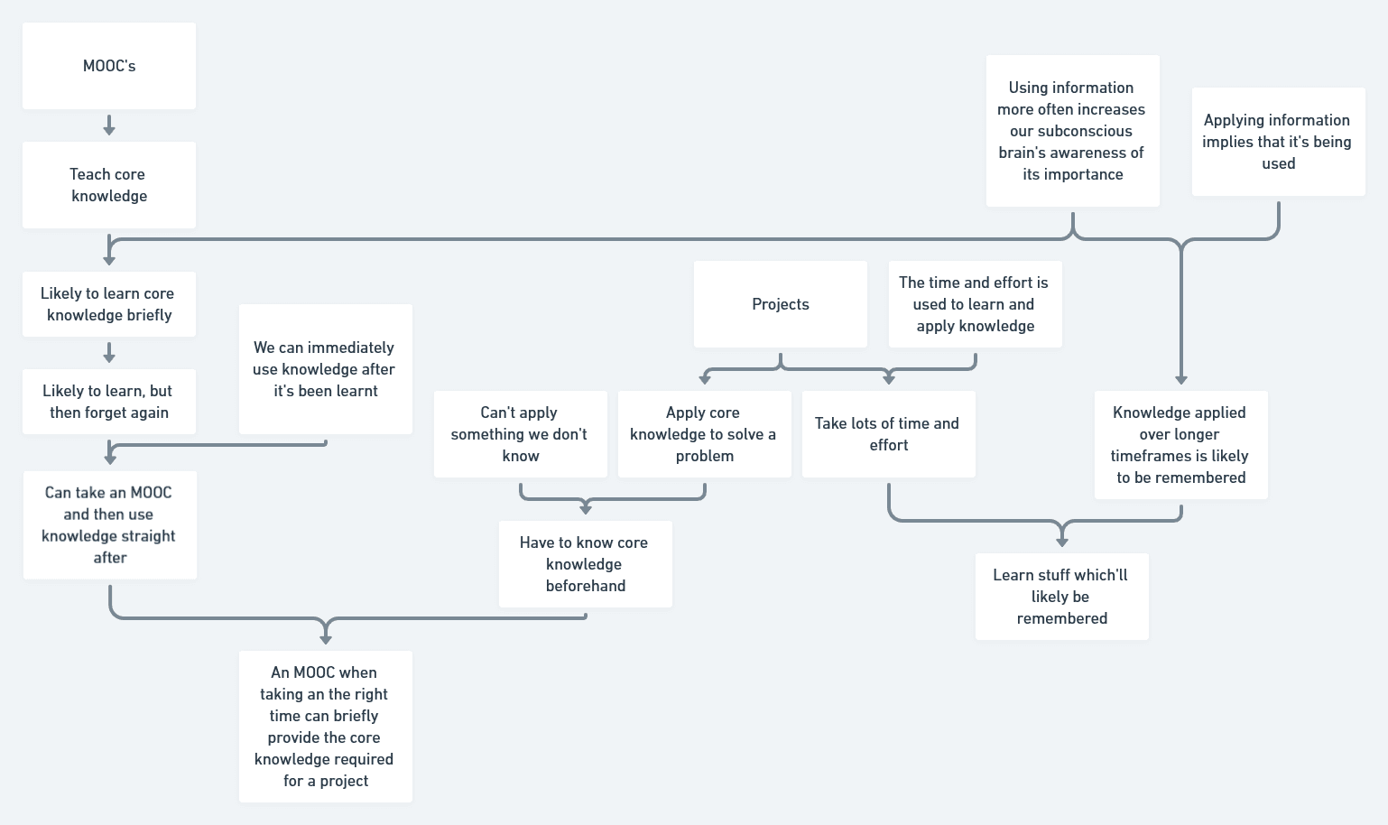
Insight is KING - How to Get it and AVOID PITFALLS
It is so hard to find an intuitive understanding of how your dataset functions! Yet, coherently interpreting how your system works is crucial to finding a way to model or analyse any feature. Stick on till the end to find out why initial insight is k...




